Grow Bold. Connect Smart. Own Tomorrow.
Next Gen Supply Chain
Your Supply Chain Just Got a Brain Upgrade
"The greatest good is what we do for one another."

Jane Addams
1896
Welcome to Tenderzville Portal
Tenderzville Portal is more than a platform—it’s a movement. From Nairobi to the region, we’re revolutionizing procurement and supply chains to empower everyone: businesses, professionals, job seekers, and dreamers. With cutting-edge tech and a vision for tomorrow, we’re creating opportunities that lift the whole community.
Why Tenderzville's different
Procurechain: The Future of Tender Management is Here
Blockchain-Powered Procurement That Works The Way You Need It To
Are you tired of opaque tender processes, disputed bid submissions, and endless paperwork? Procurechain is building the world’s first comprehensive blockchain solution specifically designed for procurement professionals. We’re eliminating the friction, uncertainty, and inefficiency that plague traditional tender management.
Be Among the First to Transform Your Procurement Process
Procurechain is launching soon. We’re currently working with a select group of early access partners to refine our platform before our full public launch.
Join now to secure priority access and 30% off your first year
The Procurement Challenges We’re Solving
Today’s tender management processes are broken:
- Documentation disputes lead to costly delays and damaged relationships
- Manual verification processes consume valuable time and resources
- Lack of transparency creates mistrust between buyers and suppliers
- Vulnerability to manipulation undermines the integrity of the entire process
- Compliance overhead diverts focus from selecting the best partners
How Procurechain Changes Everything
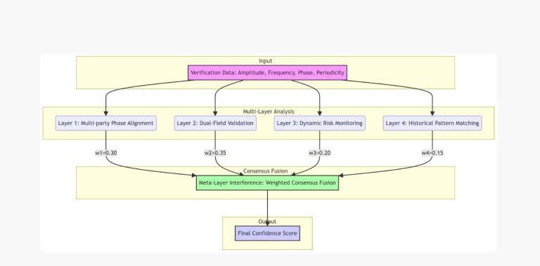
- Real Transparency, Not Just a Promise : Every document, every bid, every decision is cryptographically secured on the blockchain, creating an immutable record that prevents disputes before they even occur.
- From Months to Days: Our smart contract automation reduces verification and compliance checks from days of manual work to minutes of automated processing.
- Equal Opportunity for All Bidders : Our blockchain architecture guarantees that all suppliers have equal access and visibility, with tamper-proof timestamps validating submission times.
- Decision Confidence
- Make procurement decisions based on verifiable data with a complete, unalterable audit trail that documents every step of your selection process.
Join the Procurechain Revolution
We’re selecting our initial users carefully to ensure the best possible experience. By joining our waitlist today, you’ll:
- Secure priority access when we launch
- Receive exclusive insights into our development process
- Have the opportunity to influence feature development
- Lock in founding member pricing (30% discount for life)
- Get personalized onboarding and implementation support
Be Part of the Future of Procurement
The development roadmap:
- Q2 2025: MVP Building
- Q3 2025: Testing of Features
- Q4 2025: Onboarding Beta Testers
- Q1 2026: Review Feedback from Beta Testers
By joining our waitlist, you’ll receive occasional updates about our development progress and launch timeline. We respect your privacy and will never share your information with third parties.
Ready to transform your tender management?
Questions about how Procurechain could work for your specific procurement needs? Email us at procurechain@tenderzvlle-portal.co.ke
Checkout for our Apps !






Transport Connect doesn’t roll up to play nice—it’s here to smash bottlenecks, ignite the grind, and hand you the keys to the streets. You thought moving stuff was basic? Nah. This is war—against time, against waste, against small thinking.
📌 Tired of asking everyone for job links or joining many social media groups?
TOOLS TO WIN – Salary insights, AI-driven interview prep, company reviews and real-time job matching.
📌 Tired of asking everyone for job links or joining many social media groups ?
🚛 Real jobs. Real insights. Real tools.
Jobs that matter – Procurement, logistics, warehousing. No fluff.
🌱 Market trends. Smart decisions. Bigger profits.
Optimize operations – Logistics, inputs, and best practices at your fingertips.
📢 Farming is business. Win with insights. Get Ahead today!!
🔥 Powered Tender Radar – Scans From publicly available information and slams alerts into your phone before your coffee cools.
🔥 Competitor Recon – Knowledge isn’t power – execution is...plus so much more!!
🔥 Powered Tender Radar – Scans From publicly available information and slams alerts into your phone before your coffee cools.
🔥 Deadline Assassin – Auto-tracks timelines and submission windows. Miss a deadline? Not in this lifetime.
🔥 Competitor Recon – Knowledge isn’t power – execution is...plus so much more!!
🔥 Powered Tender Radar – Scans From publicly available information and slams alerts into your phone before your coffee cools.
🔥 Deadline Assassin – Auto-tracks timelines and submission windows. Miss a deadline? Not in this lifetime.
🔥 Competitor Recon – Knowledge isn’t power – execution is...plus so much more!!
Why this matters: Kenyan businesses lose $300M/year to inefficient logistics. Your tools turn “what-if” into “what’s next”
Why this matters: Kenyan businesses lose $300M/year to inefficient logistics. Your tools turn “what-if” into “what’s next”
FIVE TOOLS BUT HERE ARE 4:
Center of Gravity: Pinpoint optimal warehouse/facility locations using demand-weighted algorithms. No more guessing games.
Network Optimization: Rebuild your supply chain like a chess grandmaster. Slash costs by 30% while boosting delivery speed.
Route Optimization: Heuristic algorithms that outsmart Nairobi traffic jams.
Supply Chain Simulation: Stress-test your logistics—not in real life.
Why this matters: Kenyan businesses lose $300M/year to inefficient logistics. Your tools turn “what-if” into “what’s next”
No More Guesswork: Filter by location (Nairobi to Nakuru), certifications (KEBS, ISO), even payment terms. Need a solar panel supplier who accepts M-Pesa and delivers tomorrow? Boom. Sorted.
Reputation Scores: See who’s legit (5-star reviews from Safaricom) vs. who’s ghosting clients (red flags 🚩)
No More Guesswork: Filter by location (Nairobi to Nakuru), certifications (KEBS, ISO), even payment terms. Need a solar panel supplier who accepts M-Pesa and delivers tomorrow? Boom. Sorted.
Reputation Scores: See who’s legit (5-star reviews from Safaricom) vs. who’s ghosting clients (red flags 🚩)
No More Guesswork: Filter by location (Nairobi to Nakuru), certifications (KEBS, ISO), even payment terms. Need a solar panel supplier who accepts M-Pesa and delivers tomorrow? Boom. Sorted.
Reputation Scores: See who’s legit (5-star reviews from Safaricom) vs. who’s ghosting clients (red flags 🚩)
Shop
Supply Chain Merch
Supplier directory
Downloadable Supplier Directory
Supply Chain Funding
Start-up Collaboration
Market your business In our Blog and Apps
Showcase your business to thousands of engaged supply chain professionals by featuring your offerings in our slider blog posts. Gain premium exposure, attract new customers, and position your brand as a leader in the industry. Join us today to drive growth and elevate your online presence.
Here is What users search for:
Supplier Directory
Suppliers in Kenya
Responsiveness
Prompt response
No. For the hosted version, Suppliers will be charged, but those in the early access or beta phase will receive free and 30* percent discount for the first year.
Blockchain integration ensures transparency, security, and traceability throughout the tendering and procurement processes, building trust among all stakeholders.
Currently, All except ChainAnalyse.io are android. ChainAnalyse will be best suited for laptop or tablet use. Depending with uptake,may consider iOS in the future.
Tenderzville welcomes supply chain professionals, job seekers, suppliers, and industry enthusiasts looking to engage in a dynamic supply chain ecosystem.
Suppliers can showcase their products and services in our featured content, gain targeted exposure to potential buyers, and expand their network within Kenya’s thriving supply chain community.



Latest insights & blogs
Explore the Tenderzville Blog for expert supply chain insights, blockchain tendering news, digital procurement trends, and success stories. Stay updated with our in-depth analyses and industry tips.
Affiliate Marketing In Kenya 2026 – Source-Ke Programme: Complete Guide to Earning Online and Get Paid via M-Pesa
5 Ways the Affiliate Economy is Creating New Income Streams for Kenyans
The Ultimate Guide to B2B Sourcing in Kenya: How to Find Reliable Suppliers in 2026
SCM Ecosystem is Everything!!!
Get Supply Chain Solutions at Your Fingertips !!
Be featured as a Partner
Join our network of innovators transforming Kenya’s supply chain ecosystem.
Become a Featured Partner today and showcase your company to investors, suppliers, and global collaborators. Pay securely via Bitcoin